电工电气学习网

 找回密码
 立即注册

QQ登录

只需一步,快速开始

搜索

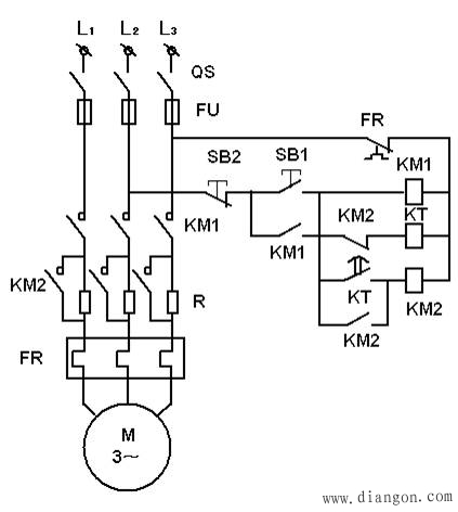
定子串接电阻(电抗)降压启动控制

2014-11-19 07:12| 编辑:电工电气学习网| 查看: 19445| 评论: 0

    1.线路构思
    利用串联电阻来减少定子绕组电压以达到限制启动电流的电路。一旦启动完毕,串联电阻即被短接,电动机进入全电压正常运行。
    
    2. 工作原理
    描述方式:
    
    3.存在问题
    若发生时间继电器线圈断线或机械卡住时,启动电阻便无法短接,电动机无法正常工作,启动电阻容易烧毁,造成电动机长期欠压运行,其后果是十分严重的。
    4.特点
    仅适用于对启动转矩要求不太高的生产机械。同时,启动电阻箱体积大,而且每次启动都要消耗大量的电能,应用越来越少。
微信扫码并关注“电工电气学习”,免费领取100G电气资料!

看过《定子串接电阻(电抗)降压启动控制》的人还看了以下文章:

热点文章

电工电气学习网 ( )

GMT+8, 2026-1-14 18:50

Powered by © 2011-2025 www.dgdqw.com 版权所有 免责声明

技术驱动未来! 电工学习网—从零开始学电工基础知识电气自动化学习网站。

返回顶部